中文

主页 > 玺泽说法 > 发表文章 > 争议解决 >

玺泽说法 | 离婚纠纷中子女保险利益的认定与分割

2025-10-31   刘新焱  


在婚姻关系解除的财产分割环节,“为子女购买的保险是否属于夫妻共同财产”“保险金或现金价值能否主张分割”已成为实务中高频争议的焦点。此类问题的处理不仅涉及《中华人民共和国民法典》(以下简称《民法典》)关于夫妻共同财产的基本原则,还与未成年人利益保护、保险合同特殊性紧密关联。本文结合现行法律规范与典型司法判例,对离婚时子女保险的分割规则进行系统梳理,为实务处理提供参考。


一、现行法律规范的梳理与解读


目前我国尚未针对“离婚时子女保险的分割”有明确法律规定,但《民法典》的原则性规定与地方高级人民法院的裁判指引已形成较为明确的处理框架,核心围绕“是否构成对子女的赠与”“是否存在隐藏转移共同财产”两大核心问题展开。


(一)《民法典》的原则性规制:警惕“隐藏、转移夫妻共同财产”


《民法典》第1066条规定:“婚姻关系存续期间,有下列情形之一的,夫妻一方可以向人民法院请求分割共同财产:(一)一方有隐藏、转移、变卖、毁损、挥霍夫妻共同财产或者伪造夫妻共同债务等严重损害夫妻共同财产利益的行为……”

该条款为离婚时子女保险的性质认定提供了底线规则:若夫妻一方在另一方不知情的情况下,擅自用夫妻共同财产以为子女购买大额保险为名,且无证据证明该行为系为子女必要利益(如健康保障、教育规划),则可能被认定为“通过为第三方投保转移夫妻共同财产”。即便离婚时未对该保险进行处理,另一方在获知后仍可依据本条主张分割(如要求返还对应保费的一半)。

需注意的是,本条适用的关键在于“主观恶意”与“对方不知情”:若投保时已告知对方,或对方事后知情且未提出异议,通常不构成“隐藏、转移”。但实践中,对于以婚内财产为子女购买的大额保险的性质,不同法院有不同的认定标准。


(二)地方高院的裁判指引:明确“对子女的赠与”性质


浙江、江苏等经济发达地区的高级人民法院已通过“解答”“指南”形式,对子女保险的分割作出具体规定,核心均指向“视为对子女的赠与,不作为共同财产分割”。

浙江省高级人民法院《关于审理婚姻家庭案件若干问题的解答》(高法民一〔2016〕2号)明确:“婚姻关系存续期间,夫妻一方为子女购买的保险视为双方对子女的赠与,不作为夫妻共同财产分割。”直接排除“保险利益作为共同财产”的可能性,明确“赠与”的核心定性。

江苏省高级人民法院《家事纠纷案件审理指南(婚姻家庭部分)》明确:“1.为未成年子女购买的人身保险金(未成年子女未死亡的),专属于未成年子女所有;保险合同处于有效期的,因最终利益归属于未成年子女,视为对子女的赠与,不再分割。”进一步区分“保险金”与“保险合同利益”,强调未成年子女的利益优先。

上述地方指引虽仅适用于本辖区,但反映了全国法院处理此类问题的主流倾向——即只要保险的最终受益人是子女,且无证据证明投保行为存在恶意转移财产的目的,即认定为对子女的赠与,不参与夫妻共同财产分割。


二、司法实践的裁判倾向与典型判例解析



实践中,法院在审理离婚纠纷中子女保险分割问题时,核心在于识别为子女购买保险的动机,即是否为了转移夫妻共同财产?通过梳理全国范围内的典型判例,可提炼出以下核心审查要素与裁判规则:


(一)核心审查要素:判断保险是否构成“赠与”的四大维度


  • 1.购买时间与投保习惯:若夫妻在婚姻关系存续期间长期为子女投保(如每年固定购买),形成稳定的投保习惯,法院通常认定为对子女的常规保障,而非临时转移财产。

  • 2.对方是否知情且同意:若投保时已告知对方,或对方在婚姻存续期间知晓投保事实但未提出异议,离婚时再主张分割的,法院一般不予支持。

  • 3.保费金额的合理性:若保费金额远超家庭日常开支范围(如用夫妻共同财产的大部分购买高额理财型保险),且无合理理由(如子女重大疾病保障),法院可能质疑投保目的;反之,小额、常规的健康险、教育险则更易被认定为“赠与”。

  • 4.保险利益的归属:若保险合同明确约定被保险人、受益人为子女(尤其是未成年子女),且保险类型为保障型(非理财型),法院优先保护子女的保险利益,不支持分割;若保险为理财型,且投保人可随意提取现金价值,则可能被认定为“以子女名义持有夫妻共同财产”。

  • 5.是否有退保行为:退保行为是改变保险财产属性的关键节点,一旦保险购买人(通常为父母一方)主动办理退保,原保险合同项下的“子女专属保险利益”将因合同终止而灭失,取而代之的是可直接支配的“现金价值”(即退保后保险公司返还的剩余财产利益)。此时,该现金价值的法律属性将发生根本转变,若无特殊例外情形,应当纳入夫妻共同财产的范畴予以分割。


(二)典型判例分类解析


结合上述审查要素,以下通过典型判例进一步明确裁判规则:

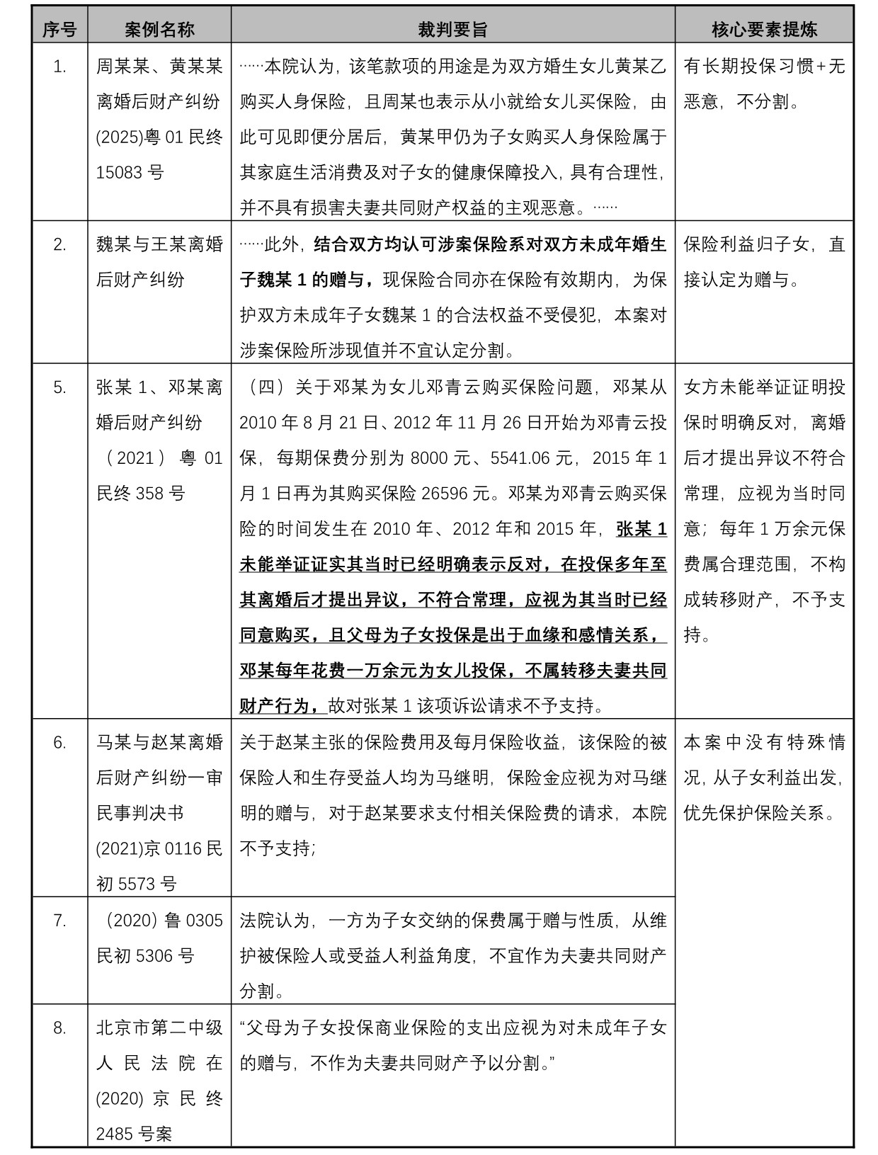
  • 1. 支持“不分割”的典型案例(主流情形)

此类案例占比超80%,核心逻辑为“保险利益归子女,投保行为视为赠与”。





  • 2.支持“分割”的反面案例(特殊情形)

此类案例的核心特征是“保险利益已转化为现金价值,不再归属于子女”,最典型的情形是提前退保。


 



  • 3.不予处理的情形:在涉及境外保险的部分案件中,法院可能因当事人举证不足而对境外保险的定性不予处理





(三)夫妻双方为子女购买保险,尚未缴纳的保费可否作为夫妻共同债务要求对方承担一半?


在婚姻关系解除时,夫妻双方为子女购买保险后,尚未缴纳的保费能否作为夫妻共同债务,要求对方承担一半,这一问题在司法实践中颇具争议。

  • 而对于已经产生的保费:

在实际案例中,支持将保费作为共同债务要求另一方承担的情况较为少见。如果夫妻双方均认可保险费的支出以及用途,根据已有案例,可将其视为父母双方对子女的赠予,由双方一人承担一半。

例如山东省德州市中级人民法院在(2016)鲁14民终1409号案件中,法院认为“为婚生子李某乙投保险,是双方婚姻关系存续期间,双方共同意志的体现,应视为对于孩子的赠与,投保时双方对于投保的金额和性质均已予以认可,现保险合同未到期,保险金不能作为共同财产分割,但对于尚未缴纳的3年保费36000元应为夫妻共同债务双方均担”,上述判决在肯定了在双方认可的情况下,已产生保险费作为夫妻共同对子女赠予并平均分担的做法。

  • 对于未来尚未产生的保险费:

在实务中,因保险合同具有特殊性,它赋予了投保人随时解除合同的权利。由于这一特性,保险合同是否会继续履行处于不确定状态,相应地,未来的保险费用是否必然发生也无法确定。基于这种不确定性,实务中普遍观点认为,一般由承担抚养义务的一方支付子女后续的保险费。这一处理方式既考虑到保险合同本身的可变动性,也从实际操作层面出发,使得子女保险费用的支付有相对稳定的责任主体,避免因合同不确定性导致的费用支付纠纷。

对于尚未缴纳,但保险合同继续履行时的保险费,能否要求对方承担一半?根据最高人民法院关于适用《中华人民共和国民法典》婚姻家庭编的解释(一),第四十二条的规定,民法典第一千零六十七条所称“抚养费”,包括子女生活费、教育费、医疗费等费用。立法本意的抚养费旨在满足子女基本生活和成长需求的直接目的,而保险费因其特殊性质和用途,更多是一种风险防范和未来规划的投入,其投资属性更重,与立法本意存在一定差异,所以一般不在抚养费范围内。

那么,在直接退保分配现金价值明显有损共同利益的情况下,夫妻双方在离婚时明确约定后续保费的分担将是一种更为理性的选择。如果夫妻双方在离婚时明确约定,另一方愿意承担子女后续保费,在司法裁判中就应当依其约定。但是,需要注意的是,在离婚协议的制定过程中,若夫妻双方约定后续保险费用由双方共同承担,那么明确保险种类、金额等详细信息就显得尤为关键。以新疆库铁法院发布的案件情况为例,“法院经审理认为,双方当事人离婚时在协议中并未写明保险名称、保险费缴纳年限,夫妻双方在婚姻存续期间为孩子购买的商业保险应当视为双方对子女的赠与,这种赠与出于自愿,并不属于不直接抚养孩子一方必须承担的必要费用。所以对原告主张由曾某支付商业保险费4万余元的诉讼请求不予支持。”

因此,只有在离婚协议中对保险相关细节进行清晰、准确的约定,才能有效避免在后续履行过程中产生不必要的纠纷,确保双方对子女保险费用的分担责任明确且具有可执行性。


三、实物操作建议:避免纠纷与有效举证


结合法律规范与司法实践,夫妻在处理子女保险问题时(尤其是面临离婚时),可从以下角度规避风险、维护自身及子女权益:

  • 1.投保时保持“透明沟通”,留存知情证据

若用夫妻共同财产投保,务必告知对方,最好通过书面形式(如微信、短信)确认对方知情;

留存保费支付凭证(如银行转账记录、保单回执),注明“为子女XX购买保险”,避免后续被质疑“资金用途不明”。

  • 2.优先选择“保障型保险”,避免高额理财险

优先为子女购买健康险、医疗险、教育金保险等保障型产品,此类保险的“子女利益属性”更明确,法院更易认定为赠与;

避免用大额夫妻共同财产购买理财型保险(如年金险、投连险),此类保险易被质疑“以子女名义理财”,增加分割风险。

  • 3.离婚时“不轻易退保”,保护子女保险利益

即使双方离婚,只要保险仍在有效期,且受益人为子女,应尽量维持保险合同效力——既避免现金价值被分割,也能持续为子女提供保障。

  • 4.诉讼中重点举证“投保的合理性”

若对方主张保险为“转移财产”,需举证以下事实:①有长期为子女投保的习惯(如往年保单);②投保目的为子女必要利益(如子女体弱需健康保障);③对方知情且未反对(如沟通记录);④保费金额在家庭开支合理范围内等证据。

  • 5. 离婚时明确约定保费承担

如果双方就子女未来保险费承担达成一致,建议签署书面协议,或在法院离婚调解书作出明确约定,且一定要明确保险种类、期限等具体要素。



结语

离婚时子女保险的分割问题,本质是“夫妻共同财产边界”与“未成年子女利益保护”的平衡。从现行法律与司法实践来看,主流裁判观点已明确——只要保险利益归属于子女,且无恶意转移财产的情形,即视为对子女的赠与,不参与夫妻共同财产分割。

对夫妻双方而言,处理此类问题的核心在于“以子女利益为优先”,避免因财产分割损害子女的长远保障;同时通过“透明沟通、留存证据、合理投保”,减少离婚后的纠纷,实现“财产分割”与“子女保护”的双重目标。若面临复杂情形(如大额保险、对方恶意退保),建议及时咨询专业婚姻律师,制定针对性策略。



北京玺泽律师事务所
关于我们 专业领域 专业人员 玺泽快讯 玺泽说法 招贤纳士

电话:010-64796189    传真:010-64796379    Email:mail@tisize.com

地址:北京市朝阳区望京东园7区19号保利国际广场T1十七层

© 2016-2019 北京玺泽律师事务所 版权所有 京ICP备17018748号-1    法律声明